2 завода
Задачи на «два завода» изучают оптимальное распределение выпуска между несколькими производственными подразделениями с разными издержками. Цель фирмы — произвести заданный общий выпуск с минимальными суммарными издержками, перераспределяя объём между заводами так, чтобы предельные издержки были выровнены (когда это возможно). Этот подход лежит в основе анализа многоцеховых фирм и агрегирования издержек.
Что почитать?
1. Учебник по олимпиадной экономике (с. 55-59).
2. Лекция
3. Лекция
4. Задачник по экономике (с. 33-35).
Что порешать?
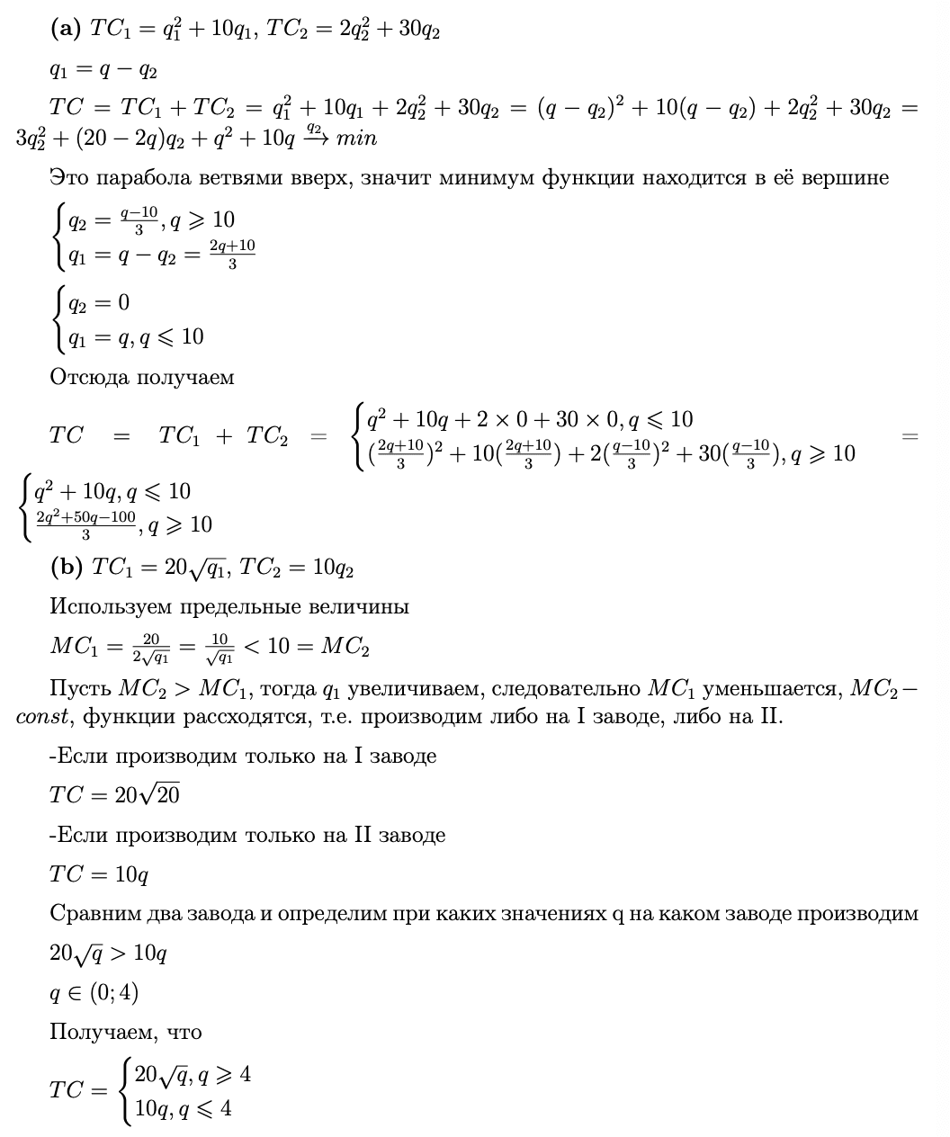
1. Сложение издержек на двух заводах (I)
Решение

2. Сложение издержек на двух заводах (II)
Решение
